





這不僅是國家對我司技術實力與行業貢獻的高度認可,更是我們深耕閥門領域、堅持創新驅動的里程碑式成果。
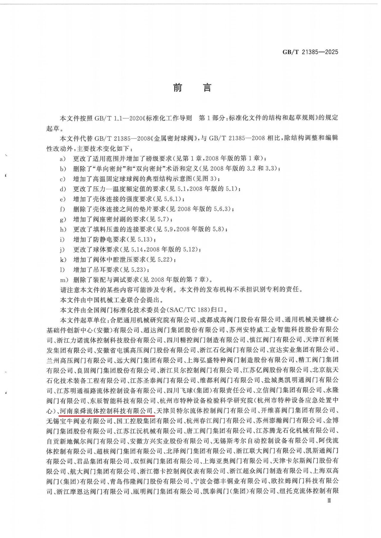
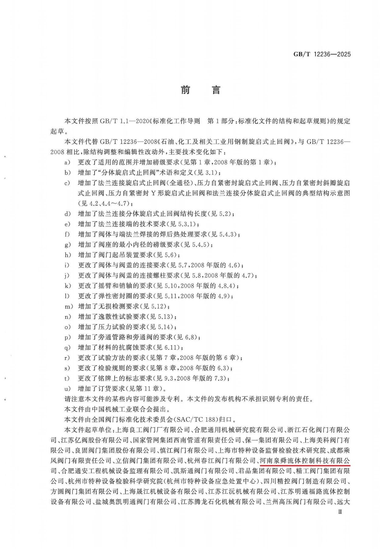
標準是質量的基石,更是行業進步的階梯。 此次參與起草的三項國標,分別涵蓋了金屬密封球閥的先進技術要求、減壓閥設計與性能的通用準則,以及石油化工等嚴苛工況下旋啟式止回閥的可靠規范。它們的發布與實施,將為相關產品的設計、制造、檢驗與應用提供統一、科學、權威的技術依據,有力推動我國閥門產業向更安全、更高效、更環保的方向升級。
參與制定國家標準,是一種榮譽,更是一份沉甸甸的責任。 它意味著企業的技術路線與實踐成果,已成為定義行業水平的標桿之一。未來,我們將繼續秉持這份責任與擔當,持續加大研發投入,積極參與更多國家標準、行業標準的建設工作,以創新驅動發展,以標準引領行業,推動中國制造邁向更高品質的新未來!

